beat365手机版官网
首页
学院概况
学院简介
师资队伍
机构设置
联系我们
党建工作
教学科研
人才培养
来华留学生教育
ISEC旅游管理专业
朝鲜(韩国)语专业
国际学生工作
国内学生工作
招生信息
国际学生招生
国内学生招生
规章制度
下载专区
通知公告
当前位置:
首页
>
通知公告
> 正文
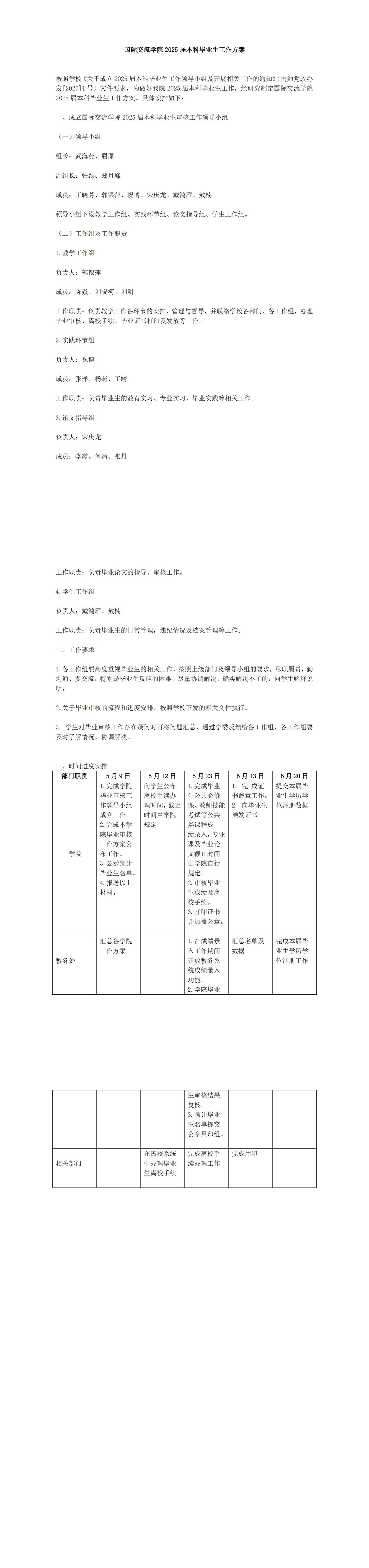
beat365手机版官网2025届本科毕业生工作方案
作者:
来源:
发布日期:2025-05-15
浏览:次
beat365手机版官网2025 届预计本科毕业生名单
下一篇:
beat365手机版官网2025年本科学生转专业工作细则
------校内链接------
beat365手机版官网
国际学生招生网
------友情链接------
国家留学基金管理委员会
中国政府奖学金来华留学管理信...
快速入口: